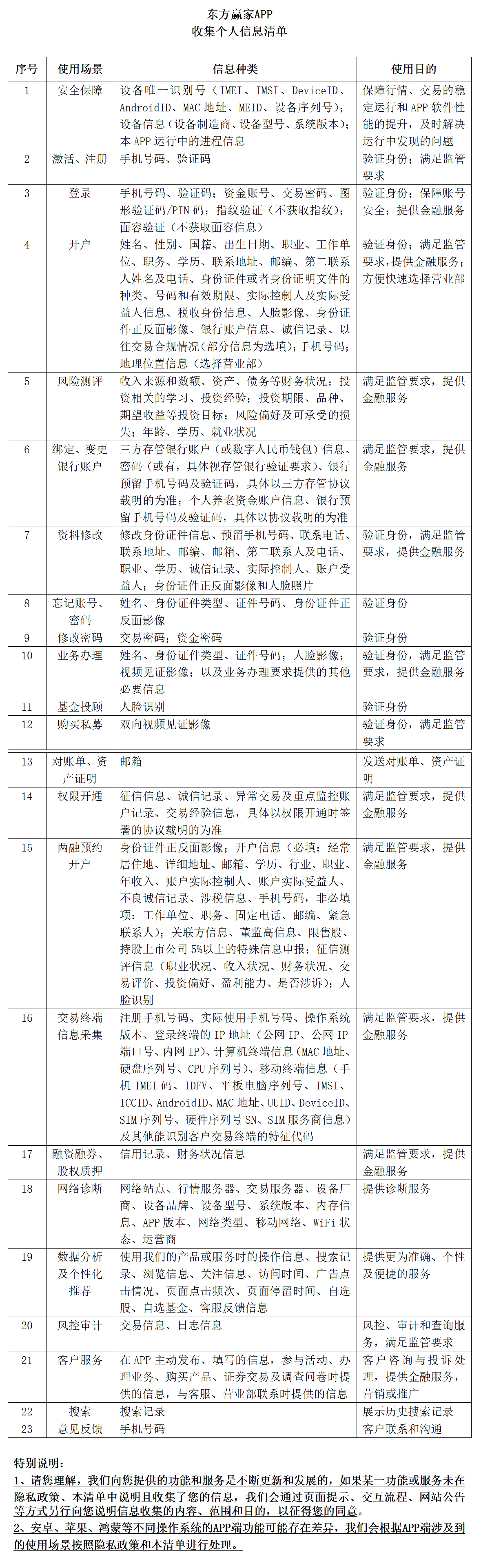
东方赢家APP收集个人信息清单

东方证券


朋友圈
微信好友
取消

请点击右上角按钮,选择“